Entwicklung von Hardware

Mit über 30-jähriger Erfahrung im Bereich Hardwareentwicklung haben wir stets den Überblick über aktuelle Entwicklungen im Auge und setzen neue Techniken früh ein.

Suchen Sie einen schnellen und günstigen Hardwareentwickler? Dann nehmen Sie Kontakt mit uns auf...

Anfragen zur Hardwareentwicklung...

Schaltungsentwurf

In der Planungsphase werden die Weichen gestellt, damit das Produkt die gewünschten Eigenschaften besitzt und nicht zu teuer wird.

Wir verfügen über einen guten Erfahrungsschatz und können auf die passende Technologie schnell zurückgreifen.

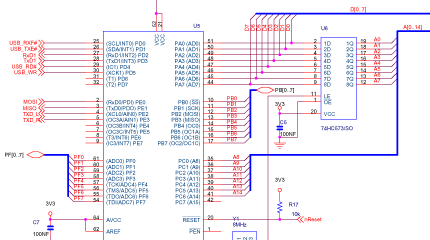
Im Bereich Mikroprozessoren haben wir z.B. Erfahrung mit folgenden CPU's: 6502, Z80, 8051, 68k, PIC, AVR, MSP430, ARM 7, ARM 9 und ARM Cortex-M4.

Problematische Analogschaltungen können im Vorfeld mit Spice simluliert werden.

 
 

Platinenlayout

Wir haben nicht nur die Leiterplattensoftware Scooter-PCB entwickelt - nein, wir benutzen sie auch!

Auch hier gilt: je mehr Erfahrung, um so besser ist das Ergebnis.

Z.B. werden Übersprechen, Masseschleifen und Störabstrahlung vom Platinenlayout bestimmt und müssen beim Layouten berücksichtigt werden.

Prototypenbau und Kleinserien

Leiterplattenherstellung und Bauteilbeschaffung ist der nächste Schritt.

Viele hundert Leiterplattenbestellungen haben wir in der Vergangenheit erfolgreich abgewickelt.

Die Prototypen werden von uns in Handbestückung aufgebaut. SMD oder bedrahtet ist für uns kein Problem.

Größere Mengen können von einem Partnerunternehmen maschinell bestückt werden.

 
 

Embedded Software

Kaum ein Board kommt heute noch ohne einen Mikrocontroller aus.

Früher haben wir sie oft noch in Assembler programmiert. Heute kommt fast ausschließlich die Programmiersprache C oder C++ bei uns zum Einsatz.

Bei größeren Aufgaben setzen wir auch Betriebssysteme wie z.B. Embedded-Linux ein und bauen eigene Kernelmodule dafür.

Breakpoints, Debugger und ISP verkürzen die Entwicklungszeiten.

Signalverarbeitung, VHDL und Co.

Unser Spektrum ist weit größer - deshalb hier einige Stichwörter:

  • DSP, Signalverarbeitung, digitale Filter
  • Audio- und Videokompression
  • SDR, Software Defined Radio
  • BLDC-Motorsteuerung, FOC
  • FPGA, CPLD, VHDL, Verilog
  • Gehäuse- und GUI-Design